bevictor伟德 - bv伟德国际体育官方网站
网站首页
学院概况
学院简介
现任领导
师资队伍
历任领导
机构设置
学术委委员会
党建思政
党建工作
工会工作
统战工作
学科建设
学科简介
学科建设年度报告
生物学博士后流动站
教育教学
本科生教育
研究生教育
科学研究
科研平台
科研项目
科研成果
科技服务
学术活动
学生工作
团学动态
学风建设
就业创新创业
研工动态
公示公告
下载中心
院友之家
院友风采
工作动态
院务公开
网站首页
学院概况
学院简介
现任领导
师资队伍
历任领导
机构设置
学术委委员会
党建思政
党建工作
工会工作
统战工作
学科建设
学科简介
学科建设年度报告
生物学博士后流动站
教育教学
本科生教育
研究生教育
科学研究
科研平台
科研项目
科研成果
科技服务
学术活动
学生工作
团学动态
学风建设
就业创新创业
研工动态
公示公告
下载中心
院友之家
院友风采
工作动态
院务公开
首页
>
教育教学
>
本科生教育
>
培养方案
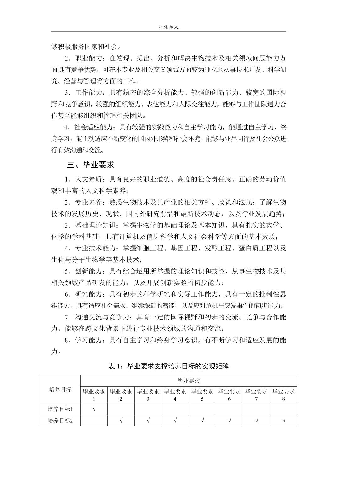
生物技术培养方案(2022版)
发布时间:2025/01/02 04:49:38
浏览量:
作者:
来源:
bevictor伟德 - bv伟德国际体育官方网站
相关文档
相关附件